Instance Verification Kit (IVK)
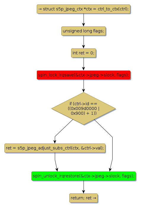
spin lock @ [42783+44+/linux-3.19-rc1/drivers/media/platform/s5p-jpeg/jpeg-core.c]
Instance Signature: slock
|
The Matching Pair Graph:
|
|
Function Name
|
Control Flow Graph (CFG)
|
Events Flow Graph (EFG)
|
Source Correspondence
|
|
s5p_jpeg_try_ctrl
|
|
|
[42654+17+/linux-3.19-rc1/drivers/media/platform/s5p-jpeg/jpeg-core.c]
|